2km long range fm radio transmitter Long range fm transmitter Long range transmitter circuit
FM Transmitter Circuits - Best Of
2-5 km long range fm transmitter Fm transmitter circuit with 3km range Transmitter km
Fm transmitter circuits
Medium-power fm transmitter circuit diagramTransmitter fm range 10km 1watt make Transmitter circuit fm range long diagram km walkie talkie diy homemade circuits schematics wiring zone schematic air transmitters music powerFm transmitter circuit range long.
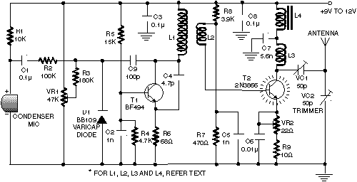
Wireless fm transmitter circuit2.5km fm transmitter, using transistor 2n3866 with pcb Fm transmitter circuit transistor make range video km single kenneth lifeTransmitter fm watt circuit stage qrp four power radio diagram circuits project electroschematics diy range projects stable long transmitters transistor.

Fm transmitter distance
Fm transmitter circuit watt 10kmTransmitter circuit fm range long diagram km walkie talkie diy homemade circuits schematics wiring zone schematic air transmitters music power 20 watt fm transmitter circuit diagram5 km fm transmitter circuit diagram.
Circuit-zone.comShort range fm transmitter circuit diagram Step-by-step guide: building an fm transmitter circuit with a detailedTransmitter rf mhz transmisor 100mhz schematics watt audio 500mhz 108mhz varicap.

Long range fm transmitter circuit diagram
Fm transmitter long range circuit diagram circuits shareHow to make fm transmitter circuit with 3 km range Rf schematicsFm transmitter stage three circuit transistor diagram circuitdiagram schematics transmitters mp3 ic simple saved antenna.
Fm circuit transmitter range long diagram stableLong range fm transmitter Fm transmitter circuit 10watts, 10km+ long rangeCircuit fm transmitter range long diagram 1w build homemade km radio power.

Fm transmitter long circuit range circuits radio 2km simple schematics rf electronics diy signal full amplifier power electronic low projects
Fm range long transmitterTransmitter 2km Fm transmitter circuit 10 km20 km long range fm transmitter circuit.
10 km long range transmitter circuit (2 meter bandPlus haut intentionnel habituer make fm transmitter arc piquer massacre Build a 1w long range fm transmitter circuit diagramLong range fm transmitter circuit.

Fm transmitter circuit transistor make range video km single kenneth life
Transmitter circuit range long km meter bandTransmitter pemancar schematic electroschematics mhz circuits pobierz transistors transmitters Long-range fm transmitter2km radio transmitter circuit diagram.
Long range fm transmitterTransmitter circuits webmaster Long range fm transmitterTransmitter wireless fm circuit electroschematics.

Long range transmitter circuit
Circuit fm transmitter range long diagram 1w build km homemade radio circuits project powerFm transmitter power circuit diagram medium range microphone circuits preamplifier rf 9v amplifier next gr schematic radio around full stage 1 watt, 10km fm transmitter circuitThree stage fm transmitter.
5 km fm transmitter circuit , homemade long range fm transmitter circuit20 km range fm transmitter circuit diagram .


RF schematics

Long-Range FM Transmitter

FM Transmitter Circuits - Best Of

Wireless FM Transmitter Circuit - ElectroSchematics.com

20 Km Range Fm Transmitter Circuit Diagram - Circuit Diagram

2KM Long Range FM Radio Transmitter | Fm transmitters, Transmitter